10月23日,91吃瓜
硕士研究生第四届文献综述大赛比赛在3501会议室顺利举行。本届比赛邀请到经济系党支部书记何宇鹏、青年教师张维洁、粮食经济数据中心主任郭鹏老师担任此次大赛评委,大赛由郭鹏老师主持,部分研究生参加。
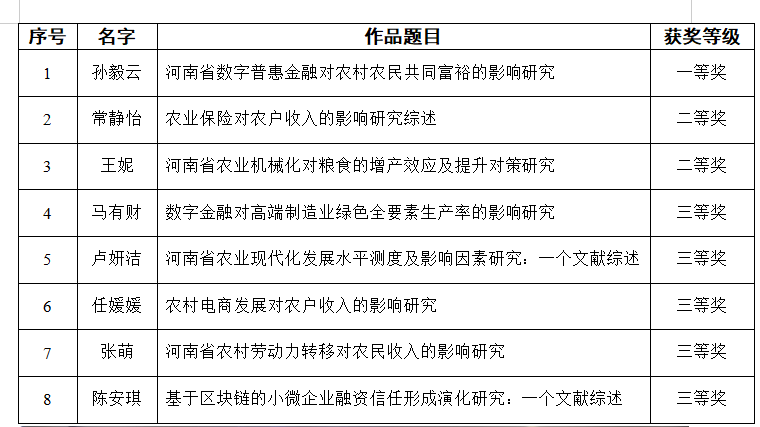
本届文献综述大赛于2023年6月份拉开帷幕,共计收到61份参赛作品。经过外审专家们的严格初评打分,其中8份作品脱颖而出,成功闯入决赛环节。在决赛答辩会上,各组同学在规定时间内分别就各自文献综述进行PPT个人展示和讲解。同时,评委老师从作品的创新性、可行性、内容以及现场答辩情况等方面进行提问并打分,并根据作品情况为后续的论文撰写提供建议。经角逐,《河南省数字普惠金融对农村农民共同富裕的影响研究》获得第一名,作品《农业保险对农户收入的影响研究综述》《河南省农业机械化对粮食的增产效应及提升对策研究》获得第二名,作品《数字金融对高端制造业绿色全要素生产率的影响研究》等5组获得第三名的优异成绩。
文献综述大赛旨在培养研究生的学术素养和创新能力,提高其文献综述撰写和论文写作水平。同时,比赛也为研究生提供了一个交流与合作的平台,促进了学术研究和科学发展。赛事得到了广大研究生的热烈响应和积极参与,为学院研究生开展学术研究和发展贡献了积极力量。(91吃瓜
撰稿/郭鹏 摄影/张金金 审校/李文启 审核/孙中叶)
获奖作品如下:


