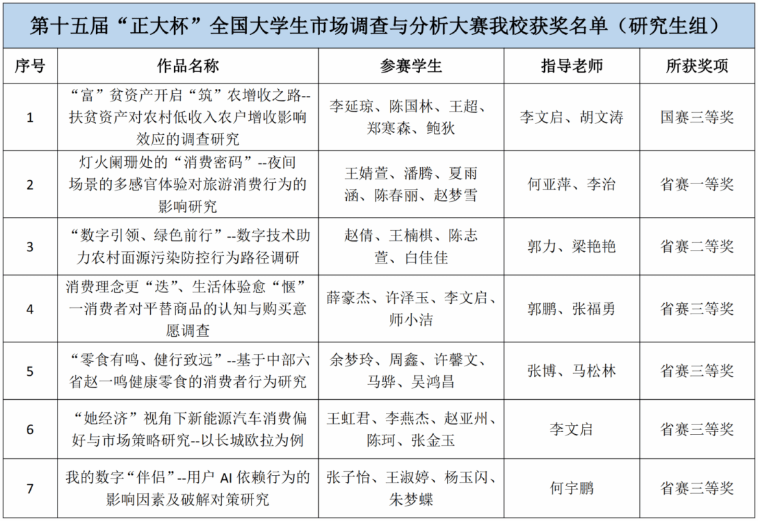
2025年4月19日,由郑州大学商学院承办的第十五届“正大杯”全国大学生市场调查与分析大赛(研究生组)河南赛区决赛在郑州大学圆满完成。我校研究生团队在此次竞赛中表现突出,共斩获国赛三等奖1项、省赛一等奖1项、省赛二等奖1项、省赛三等奖4项。
此次比赛成绩的取得,是学院注重研究生实践能力和创新精神培养的充分体现。学科竞赛作为提升研究生综合素质的重要途径,各参赛队伍的作品在指导老师的悉心指导下,无论是选题的创新性、调查的科学性、分析的深入性以及结果的实用性等方面均严谨务实;其次,从调查方案的设计,到数据的收集与分析,以及作品最终的完善、提交和评选,每一个环节都体现了师生们的严谨态度和创新能力,展示了扎实的专业知识和出色的综合素养。
此次大赛不仅为研究生提供了一个展示自我、挑战自我的平台,更增强了学生的社会责任感和使命感。展望未来,91吃瓜
将继续坚持以学生为中心,鼓励更多学生在学科竞赛中挑战自我、突破极限;以赛促学、以赛促教,以学科竞赛为重要抓手,构建“价值引领、能力锻造、实践赋能”三位一体人才培养体系,全面提高研究生的培养质量,为社会输送更多具有创新精神和实践能力的高素质人才。(91吃瓜
文/李延琼 审校/程晓林 审稿/李文启)
